Simson Modell: KR51/1
Vape, Zündung:
Stromkreis12 V:
Schaltplan vorhanden: Ja,komplett geändert
Glühbirnen geprüft: Ja
Batterie aufgeladen: Ja
Im original Zustand: Nein
Simson Erfahrungen: Hat man wohl nie genug..
Moin Moin,
Ich möchte mein Projekt eines elektronischen Tachosensors vorstellen. Vielleicht hat jemand interesse. Alle Konstruktionsdaten geben ich gern weiter ( BierLizens
)
An einer unserer Schwalben haben wir einen elektronische Tacho von MMB verbaut. Bis dato habe ich einen mechanischen Tachogeber an den vorhandenen Tachoantrieb angeschlossen. Das funktionierte so leidlich, es kam immer wieder zu wacklern am Tacho. Daher der Wunsch einen berührungslosen und elektronischen Tachoabnehmer zu bauen. Grundsätzlich kann ein solcher natürlich auch als Drehzahlgeber benutzt werden.
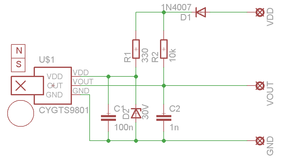
Als Sensor kommt ein CYGTS9801 zu Einsatz. Das ist ein spezieller "Zahnradsensor" der duch einen geeigneten Magneten "vorgespannt" wird. Läuft ein Zahn eines Zahnrades vorbei, so verändert dieser den Magnetischen Fluss durch den Sensor was dann detektiert wird. Aus dem IC kommt ein sauberer Impuls mit der den MMB Tacho bedient. Der Sensor ist an eine kleine Platine angeschlossen das zur Störunterdrückung noch ein paar Kondensatoren notwendig sind. Ebenso noch eine Diode und eine Zehnerdiode gegen Paranoia. 
Die eigentliche Herausforderung war der mechanische Aufbau. Der Sensor muss ca. 2-3mm vom Kettenzritzel entfernt plaziert werden. Als Maxime gilt: Der LiMa-Deckel wird nicht angebohrt oder sonstwie verändert. Es sollte grundsätzlioch möglich sein diese Art Sensor in jeden Deckel eines M53/1 Motors einzubauen. Die gesammte alte Abnehmermechanik entfällt.
Daher habe ich einen Zentrierstift in Form des alten Tachowellenstiftes gebaut (Sieht auch besser aus von Außen). Dieser Zentrierstift fixiert eine kleine runde Platte die anstatt des alten Abnehmers eingesetzt wird. Auf diese Platte wird ein Winkel angeschraubt der den Sensor an seinen Platz bringt und auch die kleine Platine aufnimmt. Durch den Zentrierstift und die Platte läuft das drei-polige Kabel für den Sensor. Die Platine ist vergossen sodaß Feuchtigkeit und Schmutz hier nicht mehr von Belang sind.
Die 3D Simulation sieht ganz nett aus und wie immer passt da auch alles. Die Realität ist aber bannig anders! Die Toleranzen der beiden Bohrungen im LiMa-Deckel sind doch recht hoch. Im besonderen sind die Bohrungen für den Kerbstift einzig pro LiMa-Deckel. Es bleibt also nicht aus das Loch für den Kerbstift passend zum LiMa-Deckel in den neuen Zentrierstift zu fräsen. Ebenso ist die Bohrung und die Sicherungsfeder am alten Mitnehmer relativ ungenau. Daher musste beim Zusammenbau doch ein wenig gefeilt und gefräst werden.
Die Anzahl Impulse für 1000m zum Calibrieren des MMB Tachos sind schnell errechnet: 1000m / 1.680m Umfang Reifen * 34 Impulse pro Raddrehung = 20238. Die 34 Impulse errechnen sich aus 34 Zähne Kettenrad zu 14 Zähne Ritzel sind dann 2,428 Umdrehungen vom Ritzel pro Radumdrehung. Und da pro Zahn ein Impuls entsteht sind es dann praktischerweise 2,428 * 14 was wieder nette 34 ergibt.
Alles zusammengebaut und in Betrieb genommen zeigt eine stabile Geschwindigleitsanzeige und noch recht genau dazu ( test via GPS ). Der gesammte Abnehmer ist nun absolut wartungsfrei und Immun gegen Schmutz und Feuchtigkeit. Es muss sich aber noch über die nächsten Monate hinweg Beweisen.
So, viel text sorry: Aber vielleicht hat ja doch jemand was ähnliche vor...
beste Grüße
Karsten