Hallo zusammen, ich bin nun mit meiner Schwalbe die ersten 500 km gefahren, macht mir viel Spaß. Es gibt nur eine Sache die mich stört. Die Sitzbank ist durch, nach 15 km hat man das Gefühl man sitzt auf dem Blech. Nun würde ich die Sitzbank gerne überarbeiten bzw ein zweites Unterteil holen und dann aufbauen. Hat hier jemand Erfahrungen welches Material sich gut eignet? Ein Freund von mir verwendet Yogamatten die er übereinander klebt und anschließend in Form schneidet... Er sagt das diese Formstabil bleiben und auch nach längerer Fahrt noch bequem seien.
Dazu hätte ich gerne den Sitz im vorderen Bereich kürzer ( sowie die kurzen originalen Schwalbe Sitzbänke). Allerdings sind die ja echt teuer... einen Sattler hätte ich an der Hand, würde aber auch aus dem Forum jemanden nehmen.
Hat hier jemand schon mal so etwas gemacht?
Beiträge von 73erkr51/1
-
-
-
- Ok, dann werde ich das als nächstes nochmal in Angriff nehmen, werde dann ein 6 adriges Kabel kaufen und 3 Steckverbindungen mit zweimal vier Steckplätzen und einmal mit sechs. Dann kann man wenigstens alles leicht montieren und demontieren.
-
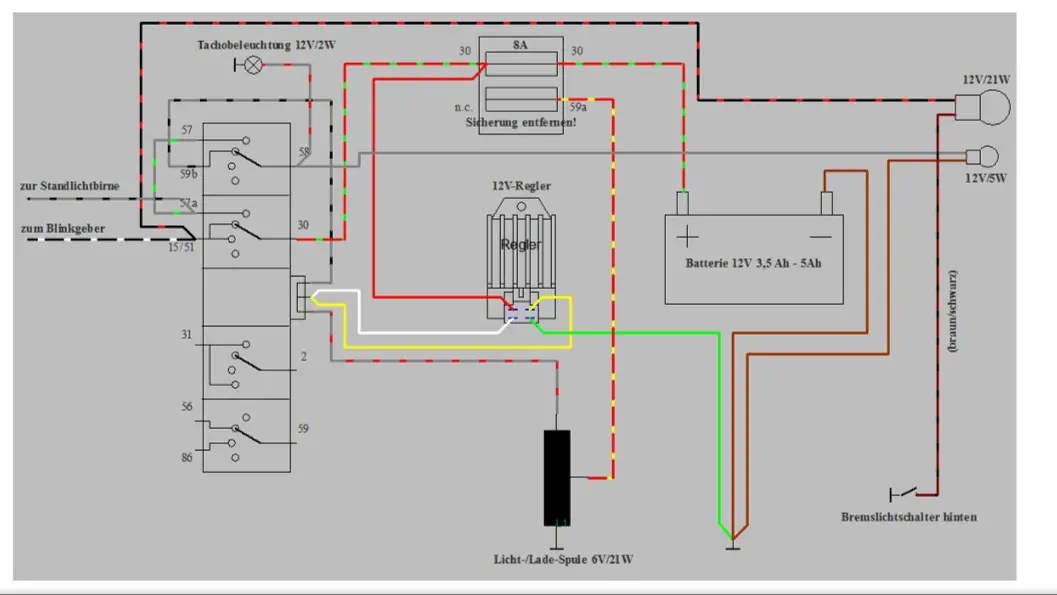
Schaltplan 1
Das mit Massefreien Spulen, dann sollte das als reines DC Bordnetz funktionieren, was so 70W + hat.
verstehe ich das richtig, wenn ich bei dieser Schaltung (Schaltplan 1) die Spulen Massefrei mache sprich: die Enden der Spulen die auf Masse gelötet sind abtöte und isoliert in der Luft hängen lasse habe ich 70 Watt.
Ich tue mich sehr schwer was das Thema angeht.
In der Anleitung sind die Spulen bei der Variante mit vierpoligen Regler auch auf Masse (siehe Bildausschnitt der 12 Volt missbrauch anleitung). Deswegen habe ich das auch so gemacht. -
Danke nochmal für die Antworten, ich habe bereits ein 12Volt Missbrauch verbaut, es ist eine e Zündung mit 2 12Volt 42 Watt Spulen die jeweils an einem 4 Poligen Naraku Regler hängt, zuerst hatte ich ein reines DC Bordnetz mit den originalen 6Volt Spulen, dieses hat aber überhaupt nicht wirklich funktioniert. Dann habe ich die beiden 42 Watt Spulen genommen und das Frontlicht (35 Watt) und die Rücklichtbirne nur AC laufen, die andere Spule ist dann die DC Schaltung für Batterie Ladung usw. Bild 1 reines DC Bordnetz, Bild 2 die zweite AC/DC Bordnetz.
Leider flackert das Licht minimal und es kommt nicht mehr als 12,6 Volt am Scheinwerfer an. Bin nicht wirklich zufrieden, deswegen die Überlegung auf Potenzialfrei umbzubauen und wieder eine reine DC Schaltung, da ich gerne einen LED Scheinwerfer fahren würde und dieser DC braucht. -
Hallo, danke für die gut erklärten Antworten. Dann werde ich beide Spulen Potenzialfrei machen und auch zwei Regler nehmen. Hat jemand einen Link wo er seine Potenzialfreien Regler her hat und und am besten auch die Gegenstecker oder habt ihr dann andere Stecker verwendet? Ich habe bis jetzt nix brauchbares gefunden...
-
Danke schon mal für die Antwort, ein Teil konntest Du mir schon erklären. Ich versuche es noch mal anders zu formulieren. 1. Kann man auch nur einen Anschluss der Spule nutzen wenn man beide Spulen auf einen Regler anschließt (theoretisch gesehen) ob es in der Praxis funktionier würde kann ja vielleicht noch geklärt werden. 2. Hätte ich dann nur die hälfte der Spule ausgenutzt? 3. Was passiert wenn das Spulenende nicht mehr auf Masse liegt)?
-
Hallo zusammen, ich habe mir zu dem Thema 12 Volt Missbrauch einige Gedanken gemacht und mir etwas überlegt. Dazu hätte ich gerne die Meinung der Elektikspezis gehört.
Folgende Überlegungen: Ich verwende auf einer Grundplatte zwei 12 Volt 42 Watt Spulen, löte die Massekabel an der Spule ab und Isolier dieses anschließend gegen Kurzschluss, gehe dann mit beiden Spulen an einen Potentialfreien Regler und habe so ein DC betriebenes Bordnetz. Da diese Regler bis ca 150 Watt Eingangsleistung verarbeiten können, wäre man auf der sichereren Seite.
Folgende Fragen dazu: Müssen die Spulen bei dieser Schaltung Potenzialfrei gemacht werden, wenn ja bitte Begründen. Wenn ich nur eine Leitung der Spule nutze, habe ich dann trotzdem die volle Leistung der Spule (Halbwelle), wenn nein bitte auch Begründen.
Ich hoffe ihr könnt mir helfen. -
Hallo, danke für die Antworten. Ist schon krass, das batteriefach der Schwalbe meines Kumpels ist 8mm breiter, wenn das unter Toleranzen geht finde ich das schon viel.
-
Hallo, kann mir jemand sagen ob es bei den Schwalben Unterschiedlich große Batteriekästen/Rahmen gibt. Habe von einem Bekannten eine 12Volt Batterie bekommen die in seiner kr51/2 verbaut war, diese habe ich da ausgebaut da er das lackkleid neu machen will, heute wollte ich die batterie bei mir einbauen und musste feststellen das sie nicht passt. Sie ist knapp 5 mm zu breit
. Bis jetzt habe ich gedacht dass das Batteriefach bei den schwalben immer gleich ist. -
bei uns im schönen Upland an der größten Sprungschanze der Welt
mit der S51 eines bekannten dem ich Tank Seitendeckel und kotflügel neu Lackiert habe. Aufkleber fehlten da noch. -
So nach langer Pause melde ich mich mal zurück. An der Schwalbe ist es auch weiter gegangen. Verbaut wird ein 541er Motor, ich habe aber darauf geachtet das alles wieder auf original zurück gebaut werden kann. Krümmer und Seitendeckel mit Widerlager habe ich bei Kaiser 3d Druck bestellt.
Als nächstes kommt dann die Elektrik, es kommt eine e Zündung zum Einsatz, die auf 12 Volt Missbrauch umgebaut wird.
Wenn Interesse besteht werde ich berichten wie ich die Elektrik gestalte, ansonsten werde ich zum Abschluss nur noch ein kurzen Kommentar mit Bildern der fertigen Schwalbe reinsetzen.