Ob der Simmerring von der Zündungsseite einen weg hat kannst ganz einfach prüfen ,wenn se läuft mit Bremsenreiniger ums Polrad rum einsprühen wenn sich was verändert ist er kaputt.
Meiner war auch schon kaputt und war auch nichts naß lief nur schlecht.
Beiträge von stonies0
-
-
So wollt nochmal zum Abschluß berichten ,habs hinbekommen ,also Markierungen stimmen wirklich nicht .
Habe heute rum und num gestellt bis Sie wieder gut lief , also bin mit den Markierungen weit vor der Originaleistellung von der Original S51 und Grundplatte und Polradmarkierungen stimmen auch nicht überein sind versetzt beim Abblitzen ,aber Moped läuft wieder Top bin auf 1,4 vor OT , aber Eingestellt mit Blitzlampe während dem Sie lief und jetzt funkts wieder Top. -
Da ist mir noch was eingefallen
Also wenn ich über 4000 Umdrehungen geh macht die Markierung nen Satz nach hinten(also die Zündung verstellt sich auf Früh) soll ich die Einstellen das se in der höheren Drehzahl stimmt?
Normal soll man sie ja bei 3000 Umdrehungen einstellen. -
Richtig ,normal weiter oben bei mir war es aber dann weiter unten ,echt übel muß morgen nochmal ran, die lief mit der Unterbrecherzündung besser,außer halt das Licht das ist jetzt echt Top.
-
Also heute nochmal rum und num probiert steh da echt aufm Schlauch.
Habe genau gemessen 1,4 vor OT,habe dann die Grundplatte auf die Originalmarkierung auf dem Polrad gebracht ,dann steht die Originalmarkierung von der Vape vor der Markierung auf meinem Motorblock (also gegen Uhrzeigersinn vor der Markierung, s51 1,8 vor OT) das ist doch nicht normal .
Die Markierung vom Polrad müßte doch nach der Markierung (also mit dem Uhrzeigersinn )auf dem Motorblock stehen bei 1,4 vor OT ,stimmen die Markierungen von der Vape nicht?
Die Vape stellt sich ja mit zunehmender drehzahl zurück ,denke daher kommt des auch daß sie net so Drehfreudig ist.
Mir fehlt voll die Leistung,läßt sich einfach nicht ausdrehen die riegelt regelrecht ab
Bitte um Hilfe -
Habe gestern auch den Nocken abgefeilt und das bremst echt Top also nen Unterschied wie Tag und Nacht echt Klasse.
-
Ich habe auf dem Polrad und am Motorgehäuse eine Markierung gemacht auf 1,4 vor OT und wenn ich die Abbllitze stimmt die Markierung genau überein (so wird es ja bei der Originalen auch gemacht) .
Meine Originalmarkierung am Motor ist ja auf 1,8 vor Ot (original S51) steht in der Einstellung von meiner Markierung auch genau gegenüber nur die Grundplattenmarkierung ist nicht in der Flucht von den zwei Markierungen.
Also müßte ich jetzt die Grundplatte drehen bis sie mit der vom Polrad übereinstimmt ?
Muß ich morgen nochmal anschauen ,ich glaube da habe ich nen Denkfehler drin,weil die original elektronikzündung wird ja nur eingestellt mit der Markierung von Motor und Polrad -
Na das gibts doch nicht ,1,5wäre ja früher,muß ich mal probieren bissle früher einstellen ,der 60er vom Kollege steht auf 1,6 und ist das gleiche Problem .
-
Mit Messuhr 1,4 vor O.T. oder wird die Vape anderst eingestellt,bei nem Kollegen zeigt sich das gleiche Phänomen und dann ist noch wenn ich nen Berg runter fahre und Gas weg nehme ist es wie wenn die Zündung aussetzt geht so ruckelig
-
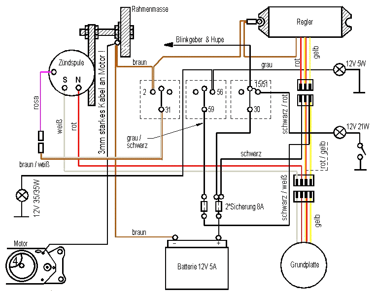
Also ich habe mir ne Vape reingebaut ,70/2Kanal Original ,BVF 16N1-11.
Nach dem Einbau hat sie obenraus weniger Leistung ,wie wenn se zu wenig Sprit bekommt ,war vorher Tip Top,untenraus könnte Sie auch mehr Zug Vertragen,aber ist nicht so groß der Unterschied zu vorher.
Zündung ist auf 1,4 eingestellt mit Uhr und Strobo.
Bin jetzt von 72 auf 75 HD hoch ist bißchen besser aber ist das Normal?
Verbrennen tut sie Tip Top, Kerze war auch richtig Trocken und Rehbraun ,also am Vergaser wurde auch vorher nichts verändert wurde nur die Vape eingebaut.
Anspringen tut Sie super ,aber wenn ich den Gasgriff ganz aufdrehe kommt es mir so vor als läuft sie einfach zu mager.
Kennt jemand daß Problem bzw weiß jemand was dazu ? -
Hier schauen auf der HP ,wollte eigentlich noch was anhängen ging aber nicht deshalb hier den Link
http://moser-bs.de/ -
Dann nimm mal diese hier ich habe letzte Woche auch zwei Vape eingebaut hat super gefunzt