Hast du einen Kennzeichenhalter da dran?
Und ist der Obergurt gerade oder hinten hochgebogen?
Den Halter kann man ganz gut so hinbiegen, das alles ordentlich gerade ist.
Wenn der Obergurt hochgebogen ist, stimmt die Geometrie nicht mehr, das Schutzblech steht dann hinten auch im falschen Winkel, so dass u.U. auch die Lampe gen Himmel strahlt...
Beiträge von blaumeise
-
-
Mit nem Leistungsmosfet kann der Scheinwerfer direkt gesteuert werden, das braucht kein Relais.
@ssj3 du mit deinem modernen Kram als das mit den mosfets losging hab ich mit Elektronik aufgehört...
Transistoren und Relais passen so viel besser in die 70er Jahre-Technik der Mopeds.
lass uns alte Säcke mal rumdilletantieren. -
Kurze Gewindestange einkleben und in Zukunft mit ner Mutter die GP festschrauben.
-
Bau das erstmal probehalber auf, ich denke da wo wir jetzt sind, wirds klappen.
Klar kannste das mit nem IC machen. Wo bleibt da der Spaß?
Mit weng viel erreichen. Das ist es was mich an Simson so reizt... -
Ja, die Widerstände gehen beide mit ein, der Basiswiderstand aber nur bedingt, da ist ja noch die Basis-Emitter Diode im Spiel...Ganz ehrlich: das weiß ich auch nicht (mehr) so genau, ist alles schon ewig her...
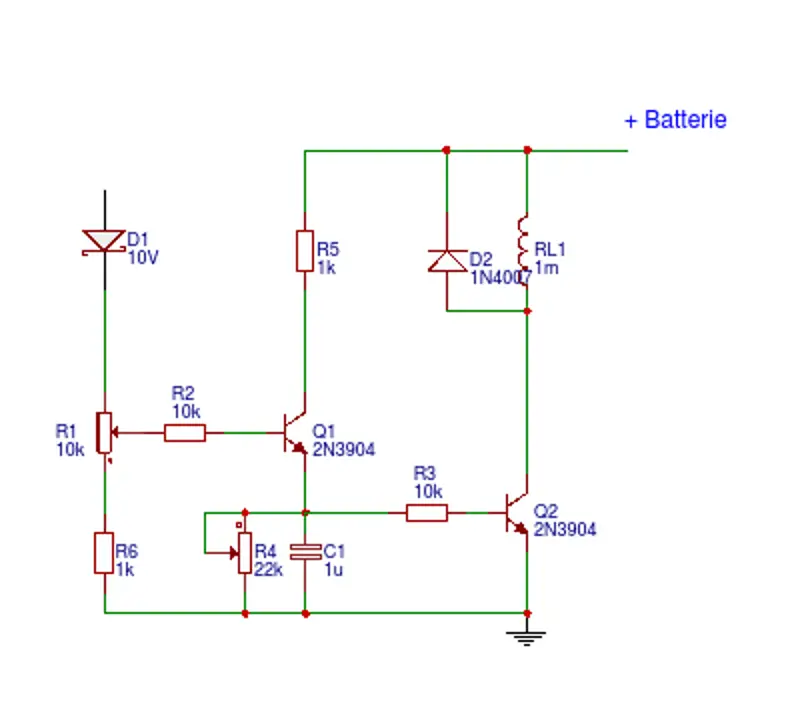
Ich hab aber mal was anders gezeichnet und umgebaut, damit lösen wir alle Probleme

1. T2 ist ein Leistungstransistor, der schafft fast den Scheinwerfer und ein KFZ Relais erst recht

2. T2 ist ein Darlingtontransistor, die Stromverstärkug ist so hoch, dass wir mit einem großen Basiswiderstand arbeiten können.
3. Damit kannst Du diesen Teil aus der Betrachtung des RC Gliedes rausnehmen
4. Das ergibt nen relativ kleinen Kondensator TP2 kann gerne Hochohmiger werden.
5. Die Versorgungsspannung wird über R7 und C2 gefiltert, das fängt Spannungsspitzen ab.
6. Auch die Messspannung verfügt über ein kleines Filterglied (C1 und die Diode zum Entkoppeln)
7. Die Z-Diode kannst Du dir glaube ich sparen
Irgendwie habe ich das Gefühl, das wir uns hier gerade abmühen, einen Schmitt-Trigger zu erfinden...aber mir macht's Spaß

-
Du kannst, um den Einfluss von T2 und seiner Beschaltung den Basisvorwiderstand gerne auf 47k oder mehr erhöhen. Bei einer Stromverstärkung von 500 oder mehr reicht das alles locker, um das Relais am Ende zu schalten.
Du musst halt einen Mittelweg zwischen stabiler Funktion (höhere Ströme minimieren externe Einflüsse durch Spannungsspitzen, etc.) und noch baubarer Schaltung (Riesenkondensator) finden. Ich bin nicht so gut beim Bemessen von sowas. Aber ich bin zuversichtlich, das kriegst Du notfalls durch ausprobieren hin
Dein Ansatz ist ja insgesamt schon richtig.Wenn Du den Kollektorwiderstand von T1 erhöhst, verlängerst Du gleichzeitig ja auch die Ladezeit des Kondensators. Also eher nicht.
Oh warte, da sehe ich was...Wir sollten den Kollektorwiderstand von T1 reduzieren. Damit wird C1 schneller geladen. Bleiben muss er dennoch, da der Transistor im Schaltvorgang durch den sehr hohen Ladestrom von C1 gegrillt würde.
Reduzieren wir den mal auf ....naja...100 Ohm, dann gehen maximal ca. 120mA dadurch. Das schafft der Transistor und C1 ist recht fix geladen. -
Moin Frank,
Du solltest den Entladewiderstand TP2 parallel zu C1 legen und einen Basiswiderstand auch bei T2 einfügen. Wenn T1 durchschaltet, und da kein Basiswiderstand ist, fließt sonst zu viel Strom durch die B-E Strecke von T2. Durch die Parallelschaltung von C1 und TP2 erreichst du, das der Kondensator immer über das Poti entladen wird, nicht über den Basisstrom von T2, der ja eigentlich viel zu niedrig sein sollte. Ebenso muss dann T1 einen Kollektorwiderstand bekommen, denn wenn TP2 auf 0 geht, brennt T1 durch, da er dann ja ohne Strombegrenzung zwischen + und - arbeiten würde. Hier würde ich ruhig ca. 1k ansetzen, denn 12mA kann jeder Tranistor wegstecken und irgendwie muss C1 ja auch geladen werden
Die Entkoppelung von Arbeits- und Messspannung fände ich Sinnvoll, da Du sonst mit schwankender pulsierender Gleichspannung das RC-Glied und auch das Relais ansteuerst. Ist zwar ein Kontakt mehr, aber m.E. nach stabilisiert das die ganze Schaltung.
Und ja, ab T1 nach rechts alles mit Batteriestrom versorgen.Stefan
Edit: Schaltplan
-
Hast Du das schon mal auseinander gehabt?
Evtl. ist da schon die Druckstange verschweißt.
Das ist im übrigen eine Schraube mit ner Rundung nach innen. (Ist die auch gehärtet? Das weiß ich nicht)
Eine normale Madenschraube geht da nicht. -
Moin,
ein paar Dinge fallen mir gleich auf: (ich geh immer von 12 V aus!)
Die Basisströme müssen begrenzt werden. Also Immer nen Widerstand in Reihe zur Basis. 1mA Basisstrom ist schon viel, also nimm irgendwas um 10kOhm direkt vor die Basis. Der hat dann noch keinen nennenswerten Einfluss auf die Schaltung.Der Spannungsteiler mit der Z-Diode. Du willst am Transistor ca. 0,8V haben damit er schaltet. Mach da noch nen Widerstand nach Minus als Spannungsteiler rein. Damit begrenzt Du das Band in dem die Geschichte einstellbar wird. Dann einstellen und testen und später das Poti ausmessen und durch einen Festwiderstand ersetzen. Ist viel robuster. Oder gleich eine Dekade zum probieren nehmen. Gibt's diese Drehdekaden eigentlich noch? Die waren immer gut für sowas

Das Zeitglied. Immer mit Entladewiderstand, damit wird das ganze viel stabiler und berechenbar (Das ist zu lange her, und ich hab kein Formelbuch mehr
) T2 zieht ja auch kaum Strom von dem RC-Glied.Insgesamt würde ich die Auswerteschaltung über die Batterie versorgen und lediglich die Basis von T1 mit der schwankenden Spannung beaufschlagen. Das gibt schön vorhersagbare Verhältnisse. Das geht natürlich nur wenn das Potential gleich ist. Ist es doch? Zumindest bei der Vape...
-
Zur Farbe von dem Edelstahlteil, der ist nicht poliert, wurde auch schon längere Zeit nicht geputzt
. Der Zylinder ist ein Reso, deswegen etwas heller. -
Hier das richtige Werkzeug zum festziehen der Krümmermutter.
http://www.ebay.de/itm/Hakensc…20%3Ag%3A6toAAOSwmgJY3wVa
Geht auch super fürs Lenkungslager. Vor allem: rutscht nicht ab. -
Mit welchem Drehmoment werden die Schrauben des M541 Motorgehäuses Vorschriftsmäßig angezogen?
Meine Liste sagt: 7 nm